# 硅谷来信
# 每日观点提炼
观念知识: 不需要经验验证
理性推理:两个最基本的方法,归纳和演绎。 但是都不可靠
休谟却说,我们其实很难判断真正的因果关系是什么,我们经常只是给两件在时间和空间上挨得很近,一前一后发生的事情套上了因果关系。
比如,进入了秋冬季节,小张穿着短袖出门跑步,结果回来感冒了,过去会认为,着凉是感冒的原因,感冒是着凉的结果。这种因果关系对不对呢?今天的医学研究告诉我们,冷空气本身并不会让我们感冒,感冒真正的原因是空气中的病原体
很多时候,理性主义无法告诉我们那个正确的答案是什么,但它能够告诉我们什么是错误的,因为它们不合乎逻辑,不合理。
# 法律体系
英国和美国没有民法典、刑法典这样的大法典,甚至在很多领域都缺乏全国性的法律。
判例法:法律没有禁止,就默认是可以做的。如果将来发现问题,再通过一个新的判例纠偏就好。
大陆法实行起来对法官的要求非常高,它的每一条法律就像是科学上的一个定律,怎么解释、怎么应用,依赖于使用者的水平。
普通法系: 陪审团们的经验判断有罪还是无罪,由法官来具体量刑
# 博弈论
零和游戏,赢者通吃游戏
非零和游戏。有双赢、双输、一输一赢,好多可能性
人生不止一次考试,一个人走出校门后做的每一件事,都可以看作是一次考试,这些考试没有考官和分数,只有你自己和你自己行为的后果。
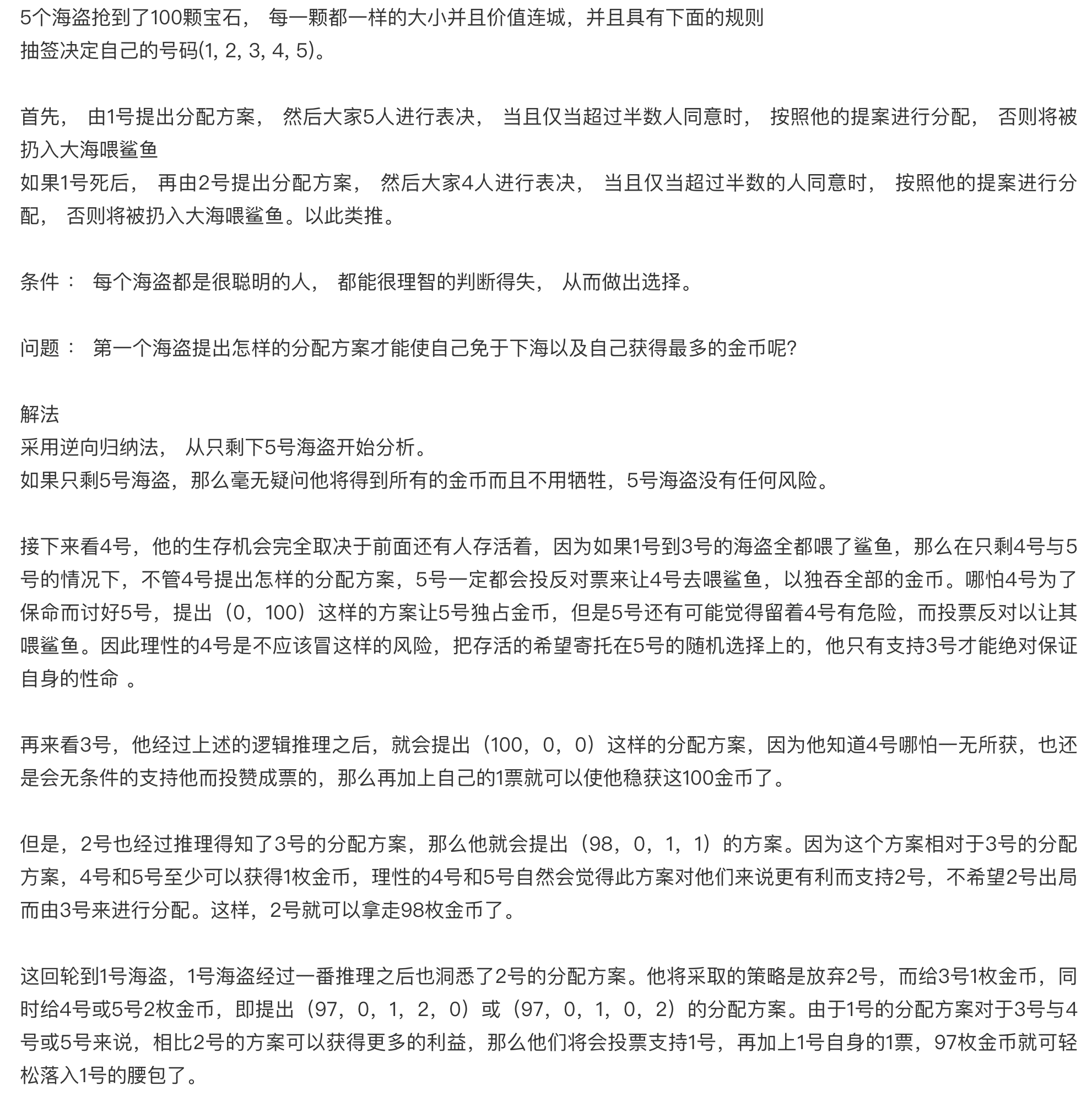
# 海盗游戏

# 1Q84
先驱原型 1984年成立的邪教奥姆真理教
为什么会诞生这样的邪教组织,最主要的原因是物质生活需求得到满足之后,人们在精神上却缺少寄托和希望。
# 固执
很多人不更新自己的知识,使用已经过时了的常识,也会体现出固执。
一个人错把自己的经历当成是经验,也会显得固执。这也是为什么很多老人显得很固执,他们觉得自己是经验丰富,可是在年轻人看来,那些只是经历,根本算不上是经验。
# 楔形文字
破解者:英国人罗林森
贝希斯敦铭文。在这篇铭文中,包含了三种不同的古文字:古波斯语、古埃兰语和古巴比伦语。
罗塞塔石碑,也是刻着三种古文字。但贝希斯敦铭文与罗塞塔石碑不同的是,贝希斯敦铭文中的三种古文字没有一种是大家认识的
解决难题,首先要寻找锚点
一些专有名词在上下文中也是不会改变语义的,比如人名等,以它作为锚点把握住,文章的主题思想,然后通过翻阅史料进行扩展和合理推测
其次,要有同理心,多想想别人是如何想的,就知道自己该从什么方向入手了。
# 李希霍芬
19世纪的德国旅行家、地理和地质学家李希霍芬。
- 丝绸之路的提出
- 高岭土的命名
- 青岛的选址和修建
- 近代西方人客观了解中国的途径
你如果对《马可波罗游记》有所了解,就会知道这本书中有许多虚构和夸张的成分。
欧洲 顶尖大学 柏林洪堡大学
高岭土:这其实是一种很少见的情况,通常世界上对矿石是以成分命名的,铜矿就是铜矿,铁矿就是铁矿,而瓷土矿则以一个中国地名命名;从此,瓷土就永远地和中国联系起来了。今天,美国探明的瓷土储量其实比中国更多,但人们依然要用中国的地名来称呼这种矿物。
祁连山,欧洲人把它叫做“李希霍芬山”
代表作《中国:我的旅行与研究》。这套鸿篇巨著包括地图集在内,有整整七大本。这一套严谨的学术专著,让西方人对中国有了全面客观的认识。
- 一个人如果有明确的目标,真心实意做一件适合自己的事,坚持做下去,比起完全依赖外界资源来驱动自己,结果会大 不相同。
- 人未必需要在刚从学校毕业的时候,就把目标定在尽快有房有车上,应该考虑去做一些对自己和世界都更有意义的事
# 本·耶胡达
他复活了古希伯来语,让这种语言成为了全世界犹太人的通用语言。
号召世界各地的犹太人回来建设巴勒斯坦,没有得到回应
- 习惯了当地的生活,不愿意迁徙
- 语言障碍,没有自己的语言
从语言学的角度来讲,古希伯来语有一个先天的不足,就是只有辅音字母,没有元音字母。而现代希伯来语 则让四个希伯来字母承担了元音字母的功能,更有助于口语化
# 比克曼会议
它非常低调,规格极小,绝大多数人都不知晓这个会议,
比克曼讨论会,也叫梅西控制论会议。它最大的特点是,很难得地将世界上最聪明的头脑聚集到了一起。这样的历史时刻极为罕见,一旦出现就将影响历史的发展,并且成为一段传奇。
这样一个通过不断问问题得到答案的实验后来被称为香农实验。
在这个实验的过程中,当我们知道了前几个字符后,越往后问,需要问的问题数量就越少。香农解释说,这是因为在语言中有信息的冗余,也就是说,前面的信息在一定程度上包含了后面的信息。当然,最后你所问问题的总数,不可能小于某一个特定的值,这个值就是语言内在的“熵”(entropy),或者叫“信息熵”。
# 张好好诗
杜牧
晋韵,指以王羲之、王献之二王行草书为代表的晋代行草书法风格,讲究自然流畅,结体舒朗,布局精妙,看起来很随意,实则很讲究。
杜牧 《赠别》
娉娉袅袅十三余, 豆蔻梢头二月初。 春风十里扬州路, 卷上珠帘总不如
宋代姜夔写下的《扬州慢》 用春风十里代指 扬州
什么是文艺,文艺,就是能够拨动我们心里最脆弱的那根弦,不只是让我们欣赏作品的精美,也让我们与作者产生共鸣,思绪万千。
三希堂,是乾隆帝的书房。关于“三希”的意思有两种解释,
“三希”即“士希贤,贤希圣,圣希天”,士人希望成为贤人,贤人希望成为圣人,圣人希望成为知天之人。
另一种是,“希”通“稀”,指乾隆收藏的王羲之的《快雪时晴帖》、王献之的《中秋帖》和王珣的《伯远帖》。
# 答疑07
经验、经验主义、归纳、归纳法和数学归纳法:虽然它们之间有相关性,但是它们讲的不是同一件事情;也不能从字面出发,认为一个概念就包含另一个。
- 日常说的经验,是指人们通过生活的经历或者实践所获得的知识或技能
- 经验主义的经验,讲的是知识的获得离不开感官的经验。
- 和经验主义对立的是理性主义,它认为知识的获取可以离开感官的经验。这两种方法论都不排除我们在实践中获取知识、总结经验。
- 归纳法本身是理性主义的方法论,因为使用它的人相信能够从经验中归纳出一般性的理论。但是数学领域例外,数学归纳法是从无限个重复性的情况总结规律,因此它得到的结论是没有例外的。
《大宪章》 不是宪法
# 是否适合创业
如果盘点一下今天世界上前100的富豪,你会发现他们大多是白手起家的,即便是盖茨、扎克伯格这些家境较好的人,他们创业也是从风险投资那里拿钱,而不是老爸给钱。
可以讲,能够养活大家,是创业的资格,也是最能让投资人放心的能力。
上世纪末中国一大半成功的企业家和创业者都是销售出身,因为他们能够挣到钱养活员工。比如董明珠
互联网时代,很多创业成功的人变成了工程师出身
我经常和创业者讲,你要么能够自己掏钱养活团队,要么有本事挣钱养活团队,然后才有机会培养团队,才能依靠团队赚钱,回过头来养活自己。
一个人是否适合创业:
首先,是否能够将自己压榨到极致,而且任何岗位出了空缺自己都能顶上。
其次,是否有能力养活一个团队。
最后是非常基本的一点,就是做人是否诚信。如果做不到这三点,创业基本上很难成功。
# 奈飞
奈飞公司创始人、CEO哈斯廷斯(Reed Hastings) 《不拘一格》
90年代末,奈飞的收费模式分为两种,一种是每部电影2.99美元,另一种是9.99美元包月。但是还有一条规则,就是你手中同时只能保留两盘录像。算上快递时间,时间紧,其实一个月也就是看3 4部
但是同类中的录像带租赁龙头百视达却干不过奈飞
虽然奈飞最初是从录像带租赁业务起家,但它却和谷歌、Facebook这样的互联网公司在风格上高度一致。
自下向上的驱动模式,
**给予员工足够高的工资,以示尊重,**而不是给员工压绩效,再按照绩效发奖金。那样的话大家就会自然地倾向于追求短期目标。
在时间上给予员工足够高的灵活性。
**项目组之间、上下级之间、部门与部分之间,是松耦合的关系。**也就是说即便它们之间存在隶属关系,但更多的是合作关系。
只招能力最强的员工,也只保留这样的员工。
奈飞抓住的两个契机
美国的经济有一个有趣的现象,每当到了经济危机时,电影业的生意就特别好。奈飞利用08年金融危机这次机会,将邮寄DVD的业务转成在线观看。
拼内容。它开始筹划自己拍摄优秀的影视作品。
# 奈飞经验
先要有互联网公司的基因,才能做好互联网的事情。如果看到别人把产品和服务搬到互联网上,自己就照猫画虎地去做,这样做很少能够成功。至于互联网的基因是什么样,可以参考我在上面讲到的自下而上驱动、尊重员工等五条特征。
和巨无霸竞争,需要走差异化的道路。
要善于确立自己独一无二的优势,然后将它作为杠杆,把优势扩大化。
# 垃圾食品
没有垃圾食品,只有垃圾吃法。
带壳的水产品。胆固醇含量高。
糖(碳水化合物)、脂肪和蛋白质这三大营养成分本身都是好东西。我的一位内分泌科的医生朋友,天天给糖尿病人看病,却从不说糖的坏话,用他的话讲,一切都看你怎么吃了。导致肥胖或者其他疾病的是营养过剩和不平衡,而不是营养本身。
人们对健康食品的另一个误解是,纯天然的就是健康的,有防腐剂就不健康。防腐剂原本不是坏东西,人类使用它们已经有好几千年了,比如用盐腌肉,盐的主要作用就是防腐。因为害怕防腐剂,很多人一听到深加工食品就敬而远之。其实,如果没有防腐措施,人类会多吃很多变质、发霉的食品,那才是真正对身体有害的。
不仅判断“垃圾食品”要视饮食习惯而定,一件物品是否是垃圾,也要看它们对生活到底有没有益处。
# 美国联邦大法官金斯伯格
”三权”指的是:立法、行政、司法,三权分立又叫“横向的分权制衡”。
立法权:国会享有立法权,但总统享有否决国会立法的权力(但如果参众两院超过2/3人同意,总统否决也没用,也一样 通过),对立法权构成有效制约;司法机关通过司法审查,也对立法权形成制约。这里就是吴老师今天讲的马伯里诉麦迪逊 案的例子:司法机关有权决定国会通过的法律是否违宪,如果违宪,有权宣布它无效。
行政权:总统掌握行政权,但国会有弹劾总统的权力,最高法院也有权宣布总统的命令违宪。
司法权:法官的任命,必须经过总统提名和国会批准,这是事前制约。如果法官滥用权力胡乱判案,国会也可以对法官进行弹劾,这是事后制约。
所以,看到这互相之间的牵制,不管是角度还是力量都是均衡的。这也是很了不起的,光有想法不行,如何设计好,将其化为现实才是更重要的。
# 被碰瓷了怎么办
当你在大街上被狗咬了一口,可能会很痛,甚至可能会有得狂犬病的风险,你气愤的心情可以理解,但这时该做的第一件事就是止血,然后去打疫苗。如果你趴到地上一口把狗给咬死,那才是大新闻呢!你现在功成名就,无论是官方还是民间对你都赞誉有加。你和碰瓷的人有什么好争的呢?
维护利益和维护正义冲突吗?正义是最强者的权益。正当的统治者的利益和大众的利益并不矛盾。
弱势方应该要用于抗争
因此,当我们维护自己利益的时候,不需要觉得因为涉及到了利益就不好意思,维护利益和维护正义并不矛盾。如果你是正当的一方,那么你维护自己的利益,其实就是在维护正义
# 以色列
以色列的国土面积只有两万平方公里左右,比北京略大,人口九百万人,不到北京的一半。以色列的四周都是和它不太友好的国家,它的安全问题是一个大问题。
在我看来,以色列比美国的芝加哥、巴尔的摩甚至是旧金山安全多了。
犹太男孩在成长到13岁时,都要在安息日举行一个隆重的受戒仪式,也被称为成人礼。
今天犹太人虽然遍布全世界,但核心人口不到1500万,即使把标准放到最宽,也只有2300万左右。这些犹太人绝大部分生活在以色列和美国,这两个国家的核心犹太人人口加起来超过1100万;
但是无论在哪个国家,犹太人即使人数很少,也很难被当地人同化。这是犹太人用宗教戒律严格要求自己的结果。
如果你明白自己要成为什么样的人,知道自己20年后想过什么样的生活,该怎么选也就清楚了。遇到这种情况,不妨想想犹太人是怎么过的。人在自己并不喜欢的环境中,要能够把持住自己,当然这也需要一个人有笃定的信仰或信念才能做到。
犹太人的做人方式:既有笃定的信仰,同时又能做到身段柔和。
# 耶路撒冷
耶路撒冷旧城的历史可以溯源到3000年前的大卫王时代,当时这里是犹太国的首都。公元前960年左右,大卫王的儿子所罗门王在耶路撒冷建造了著名的所罗门神殿,此后的四个世纪也被称为第一圣殿时期。耶路撒冷自然就成为了犹太人的圣地
上帝在人间的住所--圣殿 就建在耶路撒冷
耶稣的受难地和葬身地 在耶路撒冷
默罕默德(伊斯兰教)的升天之地 在耶路撒冷
犹太教、基督教 和 伊斯兰教其实是一脉相承的,当上帝在三教中的叫法不同,犹太教里称之“雅卫”,基督教称之“耶和华”,伊斯兰教称之“安拉或真主”。
西蒙蒙蒂菲奥里的《耶路撒冷三千年》
**穆斯林:伊斯兰教信仰者的通称。**阿拉伯语音译,意为“顺从者”“实现和平的人”。教义学家称“顺主顺圣的人”,即口诵“清真言”的人。
在中国有回、维吾尔、哈萨克、乌孜别克、柯尔克孜、塔吉克、塔塔尔、东乡、撒拉、保安等10个少数民族相当一部分群众信仰伊斯兰教。在我国,信仰伊斯兰教的人统称“中国穆斯林”。
# 耶稣
传说中耶稣的出生地在伯利恒,就在今天的巴勒斯坦境内。从耶路撒冷出发到伯利恒也就大约半个多小时的车程。
根据《圣经》的记载,这颗星在伯利恒上空出现了几个月,白天也能看见,如果是这样的话,超新星的概率比较大。
阿瑟·克拉克 《 星 》
耶稣与十二门徒的传教
传说在处刑的那一天,耶稣背上十字架,游街示众,前往刑场各各他山。耶稣走过的那条路被称为苦路,在今天的耶路撒冷旧城中就有朝拜苦路的活动。苦路的前一段在圣殿山的区域内,起点在今天耶路撒冷的奥玛莉亚中学附近,终点就是圣墓教堂里面,大约一公里长。
# 死海和马萨达要塞
死海在希伯来语中被称为“盐海”,**一般海水的含盐量在3%左右,而死海表层水中盐的含量大约是30%,**底层湖水的盐含量完全饱和,温度也是恒定的。死海湖底全是盐结晶,脚踩上去会非常疼。
马萨达要塞修建在死海旁边一座平顶山的顶上。那座平顶山四周都是悬崖,东边高约450米,西边的悬崖也有100米高,在那个时代是很难攻上去的。把避难所修在那里,大希律大概觉得很安全,不过在死海边上,有一个大问题就是怎么解决饮水的问题。
工程师们设计了一个非常精妙的雨水收集系统,在城堡里和城堡周围用石头和水泥修了很多沟渠,将雨水收集到一个容量达五千吨的地下水库中。大希律在城堡里修建了豪华的皇宫,坚固的防御设施,以及存储粮食和酒的储藏室,当时的粮食储备可以维持几年。
公元66年 。罗马攻破耶路撒冷,犹太人退守马萨达要塞。
在堡垒被攻破的前一个晚上,马萨达堡垒里的犹太人聚在一起开会,选择是为自由而死,还是当奴隶。最后他们选择了集体自杀。因为犹太人的教义不允许自杀,他们就抽签选出了十个士兵将其他人杀死,最后留下来的一名士兵烧毁建筑然后自尽,最大限度地减少违反教义。第二天罗马人攻破要塞,看到的是一地的尸体和焚毁的建筑。你可以想象这样的情景是何等的惨烈。
被称为“永不陷落的马萨达精神”
到了19世纪,犹太人开始觉醒,他们发起了被称为“锡安运动”的犹太复国运动。锡安是指耶路撒冷古城外的锡安山,它也是犹太国的代名词,犹太人有时也被称为锡安之子。
为什么叫以色列国?《圣经》中亚伯拉罕的孙子“雅各”,他出生时是抓着双胞胎哥哥的脚跟出来,所以被称为“雅各”,就是“抓”的意思。他眼馋他的双胞胎哥哥的长子名分,就发生了很多纠葛,然后他就逃亡在外。有一次,在雅博渡口,半夜岀现了神的使者,来跟他摔跤,一直到天亮。那个使者说:你的名不要再叫“雅各”,要叫“以色列”;因为你与神与人较力,都得了胜,
世界上很多优秀的人都是犹太人,像爱因斯坦、扎克伯格、毕加索、基辛格还有今年刚去世的金斯伯格。一般名字以burg结尾的,多半是犹太人。
# 巴勒斯坦
阿拉伯国家
巴勒斯坦的难民营实际上是一排排像车库似的简易房,街上也还算干净,并没有太多闲逛的人。
巴勒斯坦直到今天还没有一个真正意义上的政府,他们虽然有自己的总统,有财政部、教育部等部委,但基本上都是光杆司令的空架子。巴勒斯坦也没有自己的货币,使用的是以色列和约旦的货币。甚至连护照也不是真正意义上的护照,更像是旅行证件而非身份证件;而且根据巴以签订的《奥斯陆协议》,护照的发行还受到以色列的制约。在经济上,巴勒斯坦除了农业和少量的手工业外,主要收入来源是就是旅游业了
除了瑞典和冰岛,大部分美欧国家都还没有承认巴勒斯坦是一个独立的国家。
巴勒斯坦人对以色列人的态度其实很矛盾。一方面他们对以色列人抱有敌意,另一方面又要在一定程度上依靠对方解决吃饭问题
# 约旦
约旦的经济在很大程度上依赖于旅游业,占了整个国家GDP的14%。而在旅游业中,古城佩特拉做了很大一部分工作。
佩特拉位于约旦首都安曼南250公里处。这座古城始建于公元前6世纪,但主体建筑很可能是埃及托勒密王朝时期,即公元前3世纪到前2世纪修建的,因为那些建筑同时具有希腊化时期的风格和古埃及的特点。作为当时中东到欧洲和埃及陆路交通的要塞,这座古城一直到罗马人统治时期都非常繁荣,直到红海的海上运输取代了陆地运输。
佩特拉古城的核心是宏伟的卡兹尼神殿,这是世界新七大奇迹之一,整栋建筑是在一块砂岩中凿出来的。从外界进入古城要经过一条狭长的彩色岩石的峡谷,那里的岩石呈褐色、红色、橘色、黄色、紫色、淡蓝和绿色等多种颜色。各种颜色的岩层扭曲成螺旋形和波浪形的彩色曲线,是世界上最漂亮的峡谷之一
中东地区也许是当今世界上火药味最浓的地区。如果你只靠媒体和阅读书籍来了解那里,可能会觉得看不到任何希望。但是我在那里亲身体验了一段时间,觉得即便是有着世仇的民族,依然有和解的可能性
# 八维度法
# 美洲

# 汉密尔顿
如果有机会,《汉密尔顿》是你一生中应该听一次的音乐剧。
它将美国从1776年独立战争到1800年大选这20多年的恢弘历史,以艺术的方式表现出来,而且讲述得深入透彻。它的音乐令人振奋,唱词优美,如同散文诗一般。
华盛顿引导的独立战争
国父之一的詹姆斯·麦迪逊和汉密尔顿 开始呼吁建立 合众国
托马斯·杰斐逊 起草了 《独立宣言》
为了制约汉密尔顿和联邦党,在1792年,杰斐逊和麦迪逊成立了民主共和党,这就是今天美国民主党的前身。
为什么说1800年大选是一场革命呢,因为从那一次大选开始,美国总统才真正代表了广大民众。杰斐逊在历史上也被称为人民的总统。
# 科学试错
获得经验的速度越快,我们的进步也就越快。
为了最有效地获得经验,一个明确的途径就是,我们要从盲目试错,上升到科学试错。
# 核冬天
苏联天文学家卡尔达肖夫提出了一种衡量文明水平的指数,依据就是这个文明所能够利用的能源总量的量级。他给出的划分标准是,如果一个文明能够驾驭它所在的行星上所有可用的能量,就达到了第一型文明的标准。第二型文明的标准则是能够驾驭所在恒星系恒星的能量。
山火导致了大量的灰尘,把太阳挡住了
为什么挡住太阳光会对气候影响那么大?因为相比人类自己能够产生的能量,太阳输送给地球的能量实在是太大了,一点浮动就会产生很大的影响。
如果没有经济发展,空谈环保,其实是保护不了环境的。而不配套的环保,还可能得不偿失。
在做事之前要系统地考虑问题,否则简单地解决一个问题,可能会为将来带来更多更大的问题。
眼镜蛇效应』来自殖民时期印度的逸闻:英国政府计划要減少眼镜蛇的数量,因而颁布法令说每打死一条眼镜蛇都可以 领取赏金。然而印度人为了赏金反而开始养殖眼镜蛇。当英国政府意识到这种情况而取消赏金后,养殖蛇的人把蛇都放 了;放岀去的蛇继而大量繁殖,结果眼镜蛇族群数量反而上升
# 智库
“智库”或者说政策研究机构。智库的工作在防范政策失误方面起到了很大的作用。
通往地狱之路,通常是由善意铺成的。--- 哈耶克
在古代,理性无法预料没有发生过的事情。
近现代,一种新的机制在一定程度上缓解了这一问题,这就是创办独立的智库和研究机构,尽可能地研究和推演列举那些尚未发生的事情。这样一来,当那些预想不到的事情真的发生的时候,不至于完全没有应对措施
保守型智库 ---斯坦福大学的胡佛研究所
《 政治化的困境: 美国保守主义智库的兴起》 -- 王海明老师
不在其位,也谋其政。
智库给的建议不一定正确,更重要的是你需要一个不一样的视角来看待同一个问题。
# 我们应该承担多少风险
香港过去的启德机场,位置在香港市区,周围是高密度的城市建筑,被公认是世界上最危险的几个机场之一。
对可能发生的事情有了充分的了解,我们就可以针对性地去降低风险,一个有效的办法就是安排B计划。
有些事情我们无法判断是不是“不存在的风险”,还有些事情,我们从未遇见过,也无法判断对自己是好事还是坏事
一个人要承担的风险不要超过正常浮动的三倍。 -- 比如美国股市浮动范围大概17%,那么你的风险承受能力就要达到50% ,也就是即使损失一半,也还要可以生存
池子越大,越能抵消随机性带来的误差,也就是说当你置身于一个很大的池子的时候,你就能承担更大的风险。 --- 这个有点像我爸的兄弟会。一般10个人足以
# 和自己和解
比如当我们在学业、事业和爱情上遭受挫折时,当我们不幸失去了亲人时,当我们不得不和生活了多年的配偶离婚时……人生的这些坎要怎么迈过去?每次看到这样的问题,我的心里总想到一句话:同自己和解。
首先,接受自己的情绪
其次,要理清楚自己的情绪。
“说出来”就是一个梳理自己内心的过程,经过这番梳理,自己头脑中也会清醒很多。与自己和解,其实就是自己接受自己的情绪,自己引导自己把情绪抒发出来,慢慢地自己的负面情绪就理清楚了。
第三,要能够发现和承认自己阴暗的一面。
坚信世间除了生死无大难,没有迈不过去的坎
# 学会道歉
对于道歉者
- 第一,承认错误、道歉,然后承担相应的责任,这本身就是一种美德,对个人是如此,对于一个机构、一个国家也是如此。一个人具有这样的美德,才有可能赢得别人的尊重。
- 第二,道歉也是让自己走出阴影最好的办法。
- 第三,对于一个担任管理工作的人,或者说作为一个机构,犯下错误之后承认错误并道歉,这是重新凝聚团队精神所必需的。
道歉有两个基本要求,第一个是诚恳,第二个是及时。
# 真正让人吸取教训的是行动
借钱这件事。
有人可能会说,算了,吸取教训,以后记住借钱给人一定要小心。其实这是远远不够的,因为很少有人只靠“记住”就能真正吸取教训。只有采取了行动,付出更多的心思去补救这件事,才能真正做到吸取教训。
所以我会建议你采取行动去找他要回这笔钱。能真的把这笔钱要回来当然好,即使要不回来,经过这样一个艰辛的过程,你也会从这件事中真正得到教训和成长。
我们通常认为霸凌者是心眼不好或者品德不好,其实按照心理学家的说法,这样的人很多是有心理和人格缺陷的,他们无法感知到对方的感受,一切以自我为中心。他在赖账的时候,没有考虑对方是否需要钱,对方心里是什么感受,只想着自己的需要,这就是为什么他们居然还觉得自己挺有道理,还要和债主发火
# 对巧合要警惕
汝窑,宋代五大名瓷之一。汝瓷位居宋代“汝、官、哥、钧、定”五大名窑之首,
汝瓷造型古朴大方,以名贵玛瑙 (opens new window)为釉 (opens new window),色泽独特,有“玛瑙为釉古相传”的赞誉。
# 时间管理
- 时间管理,首先是要做减法
你想过什么样的生活,就保留相应的东西,放弃那些和你心目中的生活无关的东西,因为你实际上不需要它们。
---《断舍离》
- 通过止损反败为胜
总结一下这种止损的关键,就是及时停止掉那些在规定时间无法完成的事情。

永远准备好B计划
不是利用碎片时间,而是减少碎片时间
# 数据资产
数据要成为资产,必须得到关键技术的支持,让它获得能够作为资产而发挥作用的基本属性
比特币是一项了不起的加密成就,它能在数字世界中创造出不可复制的内容,这具有巨大的价值。
# 布匿战争
农业社会和商业社会之间的战斗,最终罗马获得了胜利
三次布匿战争,仿佛是汉尼拔一家对战罗马,一次失败后就交出军队,并割地赔款。
# 全民民主的弊端
其实 用一个 乌合之众就可以概括
雅典 和 斯巴达的战役可以说大部分时间都处于优势,但是民众毫无理性的处置掉了大战归来的8位将军导致两年后的战役彻底的失败了。
# 南极之旅
**去南极一般需要提前18-12个月定船票,因为南极各个岛屿每天允许登岸的人数有限制。**有的岛每天人数的限制只有50人左右,即使限制较松的岛,最多也就允许每天100多人登岛。因此,把每个岛能够接纳的人数加起来,每年只能满足4万人左右造访南极。
最好带上专业的摄影设备,因为你能从南极带走的仅有的两样东西就是照片和记忆。而记忆会随着时间淡忘,
不过最要强调的是,当我亲身到了南极之后体会到,真正最需要的还是自己的一双眼睛。不要因为照相,错过了亲身体验的机会。
第三个特别需要注意的是要带好晕船药。
耳贴晕船药 > 口服晕船药
乌斯怀亚被称为世界的尽头,无论你是从哪里出发,要来到乌斯怀亚都要飞越相当远的距离。
如果你只是为了看企鹅,到乌斯怀亚附近(的企鹅岛和灯塔岛)也能看到。此外,离乌斯怀亚不远处的火地岛国家公园也非常漂亮,可以看到终年不化的雪山,冰川削出来的峭壁和湍流瀑布。
德雷克海峡是南美洲沿岸暖流和南极洲方向来的寒冷洋流的交汇处,又处在南纬60度左右的盛行西风(又叫“咆哮西风带”)上,因此这里的洋流特别强,水流量是亚马孙河的600倍。这条洋流环绕整个南极洲,被称为西风漂流或南极环流,是全球最强劲的一支洋流。
我们过海峡时运气特别好,全程基本上属于风平浪静,但即使如此,海浪也有2-3米高,给人的感觉极为难受。**要知道,在普通海域,大部分邮轮遇到的海浪高度不会超过1米。**运气不好就10米+了。
据说晃得厉害的时候,会感觉自己被扔在洗衣机里转
南极公约,主要是一些环境保护的规定,这些规定是为了保证游客的旅行活动不会破坏南极的生态环境,同时游客也不会从南极带回可能破坏外部环境的物种。
乘客们在签署了公约后,主要要做到两件事,第一是要防止和南极之间任何可能的物种交换,第二是要保护当地的环境和生物
- 带上行李和衣服,做吸尘处理,食物残渣也不能带上岸
- 每天乘冲锋舟之前,要换上邮轮公司提供的雨靴,雨靴要做消毒处理。每天从岛上回到邮轮之前,也要刷掉雨靴上的泥土,再做一遍消毒处理。
- 不能从南极带走任何东西。很多人想带一块石头回去,或者带走一瓶水,这都是不可以的。我们唯一能带走的就是相机里的照片和头脑里的回忆。
- 遇到企鹅,必须远离企鹅五米以上,如果遇到海豹,则要远离十五米以上。不能踩踏企鹅的“道路”。
# 小企鹅
通常一对企鹅每年只能下一到两个蛋。
企鹅爸爸们在孵蛋时常常是排成一排,这样背可以挡住风。在最寒冷的时候,大群的企鹅爸爸们还会紧紧地挤成一大片,背朝外面的寒风。企鹅爸爸会把蛋放在脚蹼上,企鹅肚子下面有一块耷拉下来的皮,可以护住蛋,这样能够保证在外界温度降到零下70摄氏度的情况下,蛋的温度仍然能维持在37摄氏度左右。企鹅爸爸们要这样站在风中不吃不喝60天(帝企鹅孵蛋时间可能长达65天),直到小企鹅孵出来为止。在这个过程中,企鹅爸爸的体重要下降45%。看到这个过程,我真的特别特别感动,想到动物的父爱,觉得人类在这一点上似乎还不如动物。
古尔丹岛(Gourdin Island),那是南极半岛尖端外海处最大的岛屿,是百万年前一次火山喷发形成的。
他讲,地球上条件最恶劣的地方,比如南极,它的环境对于人类来说也比火星上强一万倍。因此大家与其想着给地球找一个备份,还不如好好保护我们的地球。
如果遇到水面上几公里连成一片的厚冰层,无论是什么船拿它都没有办法。遇到这种情况,最好的决定就是绕道而行,而不是逞能破冰,因为可能前面的冰好不容易破掉一些,后面又冻上了,船就会进退不得。
# 信息传
很多人问我为什么要上大学,要学习理论,因为理论的指引可以让人的成功从偶然事件变成大概率事件。
# 纳米材料
衣服保暖需要两个基本条件:一个是防风,防止冷风吹进来;另一个是防辐射,防止人体的红外辐射把自己产生的热量散出去。此外,衣物要穿着舒服,还需要透气性好。
纳米材料防水的原理又是什么呢?一般的纤维遇到小水珠时,根据毛细运动的原理,水分子可以渗透到纤维的另一侧,发生透水现象。而纳米纤维构成“布料”具有疏水性,会让小水珠聚集到一起,变成“大”水珠,这时由于水珠表面张力的作用,水分子就不能顺利脱离水珠渗透到另一侧,也就防止了渗水。另
新产业就是现有产业+新技术
# 碳中和
什么是碳中和?这里的“碳”指的是二氧化碳,碳中和简单地讲就是,人类活动产生的二氧化碳的数量,和因为人类活动而减少的二氧化碳数量达到平衡
二氧化碳和玄武岩会发生化学反应,生产一种类似于碳粉末的矿物质,这样就可以把二氧化碳捕捉起来或者说消除掉。这种化学反应自然界本身就在进行,以前大家认为这个过程需要上千年才能完成,十几年前科学家们发现,采用一些特殊的办法可以在8-12年内就完成这个过程。这类捕获和隔离二氧化碳的技术,统称为CCS。
未来可能的新型电池,崔教授提到了一种用氧气和锂作为正负极的电池,这是理论上能够达到最高能量密度的元素配对了,理论上可以将电池的能量密度提高5-15倍左右,这种电池也被称为锂空气电池。